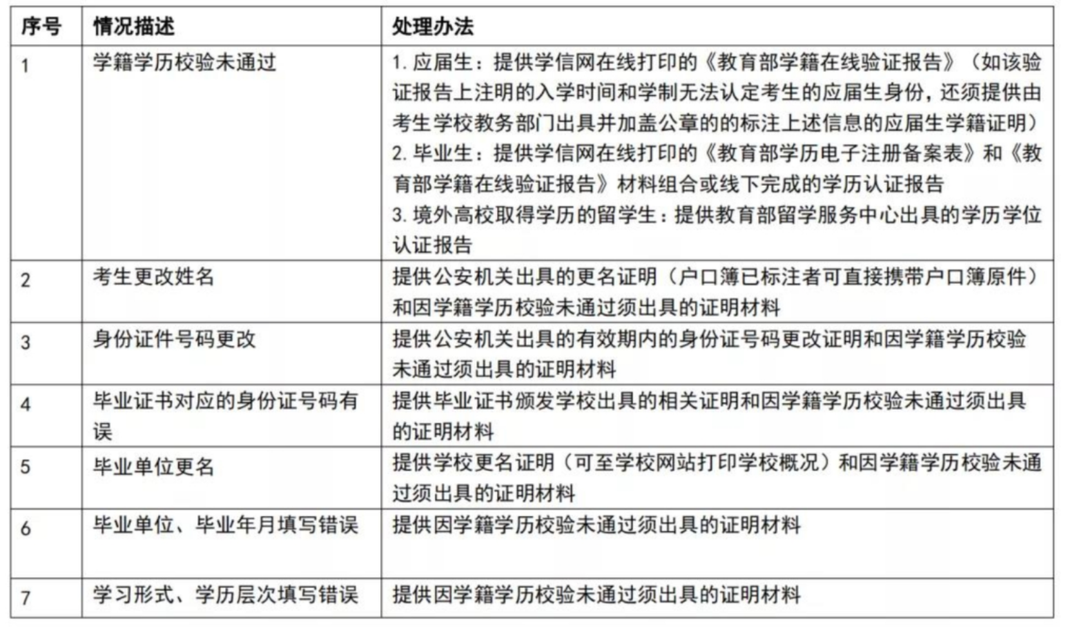
根据《北京市2024年全国硕士研究生招生考试报名信息网上确认须知》和《bv伟德国际1946官网报考点(1116)2024年硕士研究生招生考试网上报名公告》的相关要求,bv伟德国际1946官网报考点(报考点代码:1116)采用网上确认方式。凡网上报名时选择bv伟德国际1946官网报考点且符合报考点要求,已按规定缴纳报考费的考生(不含推免生),均应在规定时间内在我报考点完成网上确认。未在规定的时间内按要求确认报名信息或因自身原因未被通过审核的考生,报名信息无效。
一、网上确认时间
考生上传材料时间:2023年11月2日08:30-11月4日17:00。
重新上传材料时间:2023年11月2日08:30-11月5日12:00。
报考点网上审核时间:2023年11月2日08:30-11月5日16:00。
考生须在11月4日17:00前完成材料上传。如经审核后,需考生补充材料,将通过系统通知考生。考生务必于11月5日中午12:00之前重新上传材料,超时将无法上传。
考生须核对本人的网报信息,按照要求按时上传各类审核材料(若不符合要求,则须按时重传),待网上确认系统提示确认成功,方视为完成网上确认流程。
二、网上确认流程
考生登录中国研究生招生信息网(网址:https://yz.chsi.com.cn,以下简称“研招网”)报名系统,按流程进行网上确认。
(一)考生登陆
考生进入网上确认系统(网址:yz.chsi.com.cn/wsqr/stu/,后附二维码,建议考生使用手机进入网上确认系统),登录页面后,输入本人网上报名的学信网账号、密码登录。

(二)签订考生诚信考试承诺书
认真阅读《2024年全国硕士研究生bv伟德国际1946管理规定》、《北京市报考点选择规定》、《北京市2024年全国硕士研究生招生考试报名考生须知》、《北京市2024年全国硕士研究生招生考试报名信息网上确认须知》、《bv伟德国际1946官网报考点(1116)2024年硕士研究生招生考试网上报名公告》及本公告信息,签订《考生诚信考试承诺书》。
(三)考生上传材料
1. 系统要求必传材料
(1)考生本人标准照;
(2)考生本人手持有效身份证照片。
2. 其他材料
(1)证件类型非居民身份证的须提交本人有效证件照片。
(2)证件类型为居民身份证但身份核验未通过的须上传本人有效身份证照片 (人像面和国徽面)。
(3)在京高校应届本科毕业生(含普通高校、成人高校、普通高校举办的成人高等学历教育应届本科毕业生及在读第二学位本科生):学生证或《教育部学籍在线验证报告》。以应届生身份报考的在读二学位考生还需提交现就读单位教务部门(校级)出具的同意报考证明或在读证明(有工作人员签字、联系方式、部门盖章)。
学籍核验未通过的应届本科毕业生:必须上传《教育部学籍在线验证报告》,如因更改姓名或身份证号造成学籍校验不通过的,还应上传公安机关证明(或户口薄更改记录页)的照片;因就读学校注册学籍信息时工作失误导致学籍校验无法通过的,还应提供就读学校教务部门提供的证明材料(有工作人员签字、联系方式、部门盖章)。
(4)学习形式为“自学考试、网络教育、开放教育”且2024年入学前可毕业的考生:本人北京户口本(户主页和本人页,集体户口提供首页及个人单页,首页须有户口单位盖章,以下同)或2023年在北京连续6个月(含)以上社会保险缴费证明(养老保险或医疗保险,均不含补缴,以下同)。网报时未通过学籍校验,但2024年9月1日前可取得国家承认本科毕业证书的自学考试或网络教育考生,须提供由颁发毕业证书的教育机构或高校出具的成绩单(盖章)原件照片。
(5)2024年入学前可获得教育部留学服务中心出具的《国(境)外学历学位认证书》的考生:本人北京户口本(或2023年在北京连续6个月(含)以上社会保险缴费证明原件)和就读境外高校开具的成绩单(或在读证明)。
(6)非应届本科毕业(含在读第二学位考生)或研究生毕业:
①北京户籍:毕业证书(或《教育部学历证书电子注册备案表》或《中国高等教育学历认证报告》)和本人北京户口本。
②非北京户籍:毕业证书(或《教育部学历证书电子注册备案表》或《中国高等教育学历认证报告》)和2023年在北京连续6个月(含)以上社会保险缴费证明。
③在读二学位考生是北京户口的,可上传毕业证书(或《教育部学历证书电子注册备案表》或《中国高等教育学历认证报告》)和本人北京户口本;不是北京户口的,可上传毕业证书(或《教育部学历证书电子注册备案表》或《中国高等教育学历认证报告》)和现就读单位教务部门(校级)出具的同意报考证明(有工作人员签字、联系方式、部门盖章)。
学历核验未通过的考生:必须上传《教育部学历证书电子注册备案表》或《中国高等教育学历认证报告》。如因更改姓名或身份证引起的,还需上传公安机关出具的证明(或户口本的更改记录页);因毕业院校注册学历信息时工作失误导致学历校验无法通过的,还须提供毕业院校教务部门提供的证明材料。
(7)在境外已获得学历学位证书的考生:教育部留学服务中心开具的《国(境)外学历学位认证书》和本人北京户口本(或2023年1月-9月在北京连续6个月(含)以上社会保险缴费证明)。
(8)报考少数民族骨干计划考生:除对应上述考生类型上传所需材料外,还需上传本地教育主管部门盖章的《2024年少数民族高层次骨干人才计划考生登记表》原件照片。
(9)报考退役大学生士兵专项计划的考生:除对应上述考生类型上传所需材料外,还需上传本人《入伍批准书》和《退出现役证》的原件照片。
(10)以同等学力身份报考我校的考生(报考MBA、MEM除外),须上传所报考学院出具的同意报考证明(有工作人员签字、联系方式、部门盖章)原件照片。
(11)高校在读研究生考生:除对应上述考生类型上传所需材料外,还需提交就读高校研究生培养单位同意报考证明原件照片。
(四)上传图片要求
所有上传的图片资料必须清晰完整,如因模糊缺失造成无法通过网上确认,责任考生自负。
1.身份证照片


2.考生标准照
①考生本人最近三个月内正面、免冠、无妆、彩色一寸电子证件照(白色背景,用于准考证照片等)。
②正脸头像,左右对称。坐姿端正,双眼自然睁开并平视,双耳对称,嘴巴自然闭合,左右肩膀平衡,头部和肩部要端正且不能过大或过小,需占整个照片的比例为2/3;
③仅支持jpg或jpeg格式,照片大小一般为500K-1M,宽高比例3:4。人像对焦准确、层次清晰,不模糊。
3.手持身份证照片
拍摄时,必须将本人持证的手臂和上半身整个拍进照片,头部和肩部要端正,头发不得遮挡脸部或造成阴影,要露出五官;确保身份证上的所有信息可见、完整。

注意:为方便考生顺利通过人脸比对,考生标准照和手持身份证照要求考生不得化妆,不得佩戴眼镜、美瞳等;照明光线均匀,脸部无高光、光斑,无阴影、红眼等;头发不得遮挡脸部或造成阴影,要露出五官,并能如实地反映本人近期相貌,照片内容要求真实有效,不得使用PS、美颜、滤镜等照片编辑软件处理,不得对人像特征(如伤疤、痣、发型等)进行技术处理,不可用照片进行翻拍。对考生提供的无法清晰、准确辨识的照片,将置为“审核不通过”,考生须重新提交照片材料进行审核。
4.学生证
封面及个人信息页、注册页,如果没有注册或者丢失的,请提交《教育部学籍在线验证报告》照片。
5.学历证书
即毕业证书,需要内页带本人照片信息页,证书编号和照片必须清晰。
6.教育部学籍在线验证报告
示例如下图

7.教育部学历证书电子注册备案表
示例如下图

8.教育部留学服务中心出具的《国外学历学位认证书》
境外(含香港、澳门、台湾)学历须上传教育部留学服务中心颁发的《国外学历学位认证书》或《香港、澳门特别行政区学历学位认证书》或《台湾地区学历学位认证书》,认证书编号须清晰完整。旧版认证书编号样式为:英[2015]12345;新版认证书编号样式为:120190000001。


9.户口本
考生本人标准户主页和本人页,集体户口提供首页及个人单页,首页须有户口单位盖章,内容和公章的照片必须清晰完整。
10.社保缴纳记录
要求考生到“北京市人力资源和社会保障局官网”上查询打印,缴费起止年月选择2023年1月到2023年9月之间的任意连续6个月(如:2023.01-2023.06、2023.02-2023.07……2023.04-2023.09),上传时需对网站上下载生成的《参保人员缴费信息》PDF文件进行截图上传(文件中应带有“北京市社会保险基金管理中心业务专用章”和“北京市医疗保险事务管理中心个人权益专用章”),缴费明细部分中,缴费起止年月栏目中不能带有“*”号标识,在养老实际缴费和医疗实际缴费栏目中至少有一个栏目有6个月的缴费记录。示例如下图。

(五)查看审核结果
报考点审核完毕后会通过系统向考生反馈审核结果,在确认时间期限内考生要及时登录网上确认系统,查看审核结果。
1. 审核通过:考生已完成报名信息网上确认。
2. 待补充材料:考生需根据系统提示在规定时间内补充(或修改)有关材料并重新提交上传,逾期不补充或者补充仍然不符合要求者,则无法完成网上确认。
3. 审核不通过:因不符合国家报考条件或报考点接收条件导致最终审核不通过的考生,报名信息无效。
4. 未通过教育部报考信息校验处理办法
经教育部对考生报名信息校验,考生如出现以下情况,请按处理办法准备相关证明材料进行网上确认。

三、网上确认特别提示
1.考生报名过程中提交的信息与本人实际情况不符者,一经查实,即取消其报名资格。
2.考生须认真阅读《北京市报考点选择规定》《bv伟德国际1946官网报考点(1116)2024年硕士研究生招生考试网上报名公告》及报考单位报考公告,并确保填报信息准确无误,因误填、错填或虚假填报造成不能确认或考试的,后果由考生本人承担。
3.未进行网上确认或网上确认未通过审核的考生,报名信息无效,其初试费将由研招网信息平台在数据核查结束后(预计在12月底前)退回原支付账户。为确保退费顺利进行,提醒考生不要急于注销支付账户,发现问题请及时与研招网客服联系。
4.网上确认期间,我校提供邮箱及电话咨询服务:
咨询时间:11月2日-5日上午8:30-11:30,下午13:30-17:00。
咨询邮箱:yanzhaoban@bucea.edu.cn
咨询电话:010-68322241/68364458
bv伟德国际1946官网研究生院
2023年10月30日