******伟德国际(bv1946·始于英国)官方网站-Chinese Version
您现在的位置: 首页 » bv伟德国际1946 » 通知公告

2023年全国硕士研究生招生考试bv伟德国际1946官网报考点网上确认公告

根据《北京市2023年全国硕士研究生招生考试报名信息网上确认须知》和《bv伟德国际1946官网报考点(1116)2023年硕士研究生招生考试网上报名公告》的相关要求,bv伟德国际1946官网报考点(报考点代码:1116)采用网上确认方式。凡网上报名时选择bv伟德国际1946官网报考点且符合报考点要求,已按规定缴纳报考费的考生(不含推免生),均应在规定时间内在我报考点完成网上确认。未在规定的时间内按要求确认报名信息或因自身原因未被通过审核的考生,报名信息无效。

1.网上确认时间

考生上传材料时间:2022年11月2日08:30-11月4日17:00。

重新上传材料时间:2022年11月2日08:30-11月5日12:00。

报考点网上审核时间:2022年11月2日08:30-11月5日16:00。

考生须在11月4日17:00前完成材料上传。如经审核后,需考生补充材料,将通过系统通知考生。考生务必于11月5日中午12:00之前重新上传材料,超时将无法上传。

考生须核对本人的网报信息,按照要求按时上传各类审核材料(若不符合要求,则须按时重传),待网上确认系统提示确认成功,方视为完成网上确认流程。

2.网上确认流程

考生登录中国研究生招生信息网(网址:https://yz.chsi.com.cn,以下简称“研招网”)报名系统,按流程进行网上确认。

(一)考生登陆

考生进入网上确认系统(网址:yz.chsi.com.cn/wsqr/stu/,后附二维码,建议考生使用手机进入网上确认系统),登录页面后,输入本人网上报名的学信网账号、密码登录。

(二)签订考生诚信考试承诺书

认真阅读《2023年全国硕士研究生bv伟德国际1946管理规定》、《北京市报考点选择规定》、《北京市2023年全国硕士研究生招生考试报名考生须知》、《北京市2023年全国硕士研究生招生考试报名信息网上确认须知》、《bv伟德国际1946官网报考点(1116)2023年硕士研究生招生考试网上报名公告》及本公告信息,签订《考生诚信考试承诺书》。

(三)上传材料

1.考生身份材料

所有考生均须按照要求,上传本人身份材料照片。

(1)考生本人近三个月内标准照(将用于准考证照片)

考生本人近三个月内正面、免冠、无妆、彩色一寸电子证件照(蓝色或白色背景),宽高比例3:4。正脸头像,人像水平居中,人脸的水平转动角、倾斜角、俯仰角应在±10度之内。眼睛所在位置距离照片上边沿为图像高度的30%-50%之间。头像左右对称,姿态端正,双眼自然睁开并平视,耳朵对称,嘴巴自然闭合,左右肩膀平衡。头部和肩部要端正且不能过大或过小,占整张照片的比例为2/3。

(2)考生本人身份证正反面图片

截至2022年12月26日前有效的居民身份证原件照片。分人像面、国徽面两张上传,要确保身份证边框完整,字迹清晰可见,亮度均匀,文字正向显示。

(3)考生本人手持身份证照片

拍摄时,手持本人身份证、将持证的手臂和上半身整个拍进照片。头部和肩部要端正,脸部无遮挡,确保身份证上的所有信息清晰可见、完整(没有被遮挡或者被手指捏住)。

以上照片均要求jpg格式,考生不得化妆,不得佩戴眼镜、隐形眼镜、美瞳等;人像对焦准确、层次清晰,不模糊;脸部无遮挡,头发不得遮挡脸部、眼睛、眉毛、耳朵或造成阴影,要露出五官;照明光线均匀,脸部、鼻部不能发光,无高光、光斑,无阴影、红眼等;照片内容要求真实有效,不得做任何修改,图像应真实表达考生本人近期相貌,不得使用PS等照片编辑软件处理,不得对人像特征(如伤疤、痣、发型等)进行技术处理,不得用照片翻拍等。

照片格式与文件大小详见系统要求,对考生提供的无法清晰、准确辨识的照片,将设置为“审核不通过”,考生须重新提交照片材料进行审核。

2.考生本人学历学籍及资审材料

考生须根据自身情况,按照对应资审类别提交资审材料照片。

(1)应届考生

符合bv伟德国际1946官网报考点要求的应届考生(含普通高校、成人高校、普通高校举办的成人高等学历教育等应届本科毕业生)须上传有效期内学生证封面、个人信息页(须有本人照片)、注册页(每学期均须注册)的原件照片。网上报名未通过学籍校验的考生,须提供“中国高等教育学生信息网”的《教育部学籍在线验证报告》照片。

(2)往届考生

符合bv伟德国际1946官网报考点要求的往届考生,须上传:

①学历学位证书(以硕士或者博士身份报考还需提供硕士或者博士学位证书)照片。网上报名未通过学历校验的考生,须提供“中国高等教育学生信息网”的《教育部学历证书电子注册备案表》或《教育部学历在线验证报告》照片。

②户口所在地为北京的考生,须上传户口本(薄)首页(公安部门盖章页)及本人信息页(集体户口提供首页及个人单页,首页须有户口单位盖章),或由公安部门出具的户籍证明原件照片。

无北京户口但工作单位在北京的考生,须上传社保卡正、反面照片、工作单位在京证明(须包含被证明考生的姓名、身份证号,注明工作单位详细地址及人事主管姓名、办公电话,加盖与网报信息一致的单位公章)原件照片,以及2022年(1月至9月)在京连续缴纳6个月(含)以上社会保险中的基本养老保险或基本医疗保险“北京市社会保险个人权益记录(参保人员缴费信息)”图片(均不含补缴;疫情期间缓缴的保险,按北京市缓缴政策执行)。

(3)其他证明材料

①因更改姓名或身份证号码导致的学历(学籍)校验未通过的考生,除上传电子认证报告外,还须上传具有更改记录的户口本(簿)或公安机关开具的相关证明原件照片。

②获国(境)外相应学历(学位)证书的考生,须上传教育部留学服务中心出具的认证报告照片。认证报告上的12位在线验证码或7位认证编号必须清晰完整。

③录取当年入学前方可获得教育部留学服务中心出具的《国(境)外学历学位认证书》的考生,须提供国(境)外高校近期提供的成绩单或者在读证明原件照片。

④以同等学力身份报考我校的考生(报考MBA、MEM除外),须上传所报考学院出具的同意报考证明(有工作人员签字、联系方式、部门盖章)原件照片。

⑤报考“退役大学生士兵”专项硕士研究生招生计划的考生须上传本人《入伍批准书》和《退出现役证》原件照片。

⑥在校研究生考生或在京高校本科第二学士学位考生,须提供由研究生或本科二学位就读单位培养部门出具的同意报考证明(有工作人员签字、联系方式、部门盖章)原件照片。

(四)查看审核结果

报考点审核完毕后会通过系统向考生反馈审核结果,在确认时间期限内考生要及时登录网上确认系统,查看审核结果。

1. 审核通过:考生已完成报名信息网上确认。

2. 待补充材料:考生需根据系统提示在规定时间内补充(或修改)有关材料并重新提交上传,逾期不补充或者补充仍然不符合要求者,则无法完成网上确认。

3. 审核不通过:因不符合国家报考条件或报考点接收条件导致最终审核不通过的考生,报名信息无效。

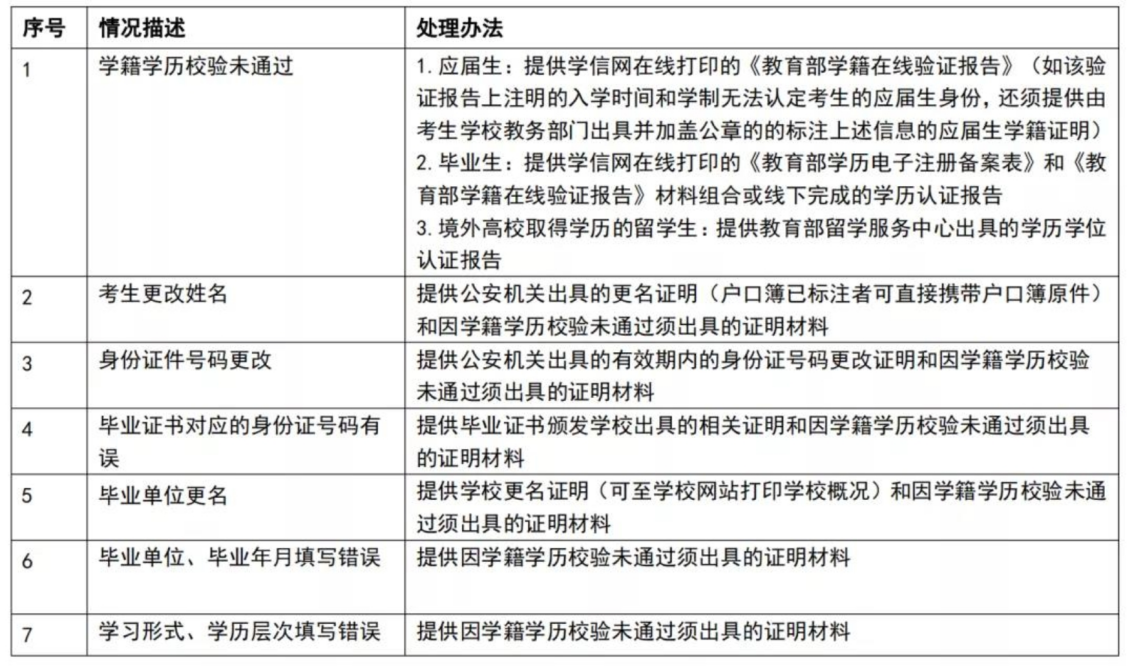
3. 未通过教育部报考信息校验处理办法

经教育部对考生报名信息校验,考生如出现以下情况,请按处理办法准备相关证明材料进行网上确认。

4. 网上确认特别提示

1. 考生报名过程中提交的信息与本人实际情况不符者,一经查实,即取消其报名资格。

2. 考生须认真阅读《北京市报考点选择规定》《bv伟德国际1946官网报考点(1116)2023年硕士研究生招生考试网上报名公告》及报考单位报考公告,并确保填报信息准确无误,因误填、错填或虚假填报造成不能确认或考试的,后果由考生本人承担。

3. 未进行网上确认或网上确认未通过审核的考生,报名信息无效,其初试费将由研招网信息平台在数据核查结束后(预计在12月底前)退回原支付账户。为确保退费顺利进行,提醒考生不要急于注销支付账户,发现问题请及时与研招网客服联系。

4. 网上确认期间,我校提供邮箱及电话咨询服务:

咨询时间:11月2日-5日上午8:30-11:30,下午13:30-17:00。

咨询邮箱:yanzhaoban@bucea.edu.cn

咨询电话:010-68322241/68364458


bv伟德国际1946官网研究生院

2022年10月27日

相关附件

  • 相关材料办理方法及样例-2023年全国硕士研究生招生考试bv伟德国际1946官网报考点网上确认公告

    下载次数: